Kemampuan pengiriman
| Jumlah pin pada satu papan | 0- 1000 | Waktu pengiriman desain (hari kerja) | 3- 5 hari |
| 2000 - 3000 | 5-7 hari | ||
| 4000 - 5000 | 8- 12 hari | ||
| 6000 - 7000 | 12 - 15 hari | ||
| 8000 - 9000 | 15 - 18 hari | ||
| 10000 - 13000 | 18 - 20 hari | ||
| 14000 - 1 5000 | 20 - 22 hari | ||
| 16000 - 20000 | 22 - 30 hari | ||
| Kemampuan pengiriman ekstrem | 10000 pin/ 6 hari |
Kemampuan desain
Tontek membanggakan pengalaman desain PCB profesional, proses desain yang kuat, dan dukungan teknis yang komprehensif. Kami berada di garis depan desain PCB, dengan dalam - penelitian dan keahlian dalam substrat dan proses kecepatan tinggi - tinggi.
Jenis desain termasuk frekuensi - tinggi, microwave, high - kecepatan, campuran - analog, tinggi - kepadatan, flex {{{4 {{{{{{{{{{{{{{{{{{{{{{{{{{{ATE, ATE. Sistem simulasi DFX kami yang komprehensif membahas masalah produksi di awal proses desain, memenuhi persyaratan pelanggan di berbagai bidang, termasuk desain, jadwal, biaya, bahan, proses produksi dan keterbatasan, keandalan, dan keamanannya.
Kami mendukung perangkat lunak desain utama, termasuk tetapi tidak terbatas pada allegro, pembalut, altium, dan mentor. Perangkat lunak skematik termasuk cis/orcad, konsep - hdl, protel dxp, mentor dxdesigner, dan penangkapan desain.
|
Laju desain sinyal maksimum |
224g - Pam4 |
Hitungan pin desain maksimum |
Pin 150000 |
|
Jumlah maksimum lapisan desain |
68 lantai |
Hitungan pin BGA maksimum |
8371 |
|
Jumlah BGA maksimum |
120 |
Pitch Desain BGA Minimum |
0,3 mm |
|
Pengeboran mekanis minimum |
6 juta |
Pengeboran laser minimum |
4 mil |
|
Desain FPC |
20 - Lapisan papan fleksibel kaku |
Desain HDI |
Vias terkubur buta, vias dalam pembalut, kapasitansi terkubur, perlawanan terkubur |
|
Jarak Lebar/Jalur Minimum |
2 juta / 2 mil (HDI) |
Desain Domain
Bidang yang terlibat
Itu komunikasi
Sakelar, router, modul optik, self - dikembangkan 4G/5G tinggi - peralatan terminal akhir, peralatan transmisi jaringan trunk dan akses, jaringan optik, peralatan penyimpanan jaringan, penyimpanan besar, dll.
Alat kesehatan
Peralatan ultrasonik, peralatan resonansi magnetik, digital x - pencitraan ray, diagnosis in vitro (IVD), CT, pengukuran suhu inframerah dan deteksi darah, penganalisa partikel, penganalisa kimia kering, detektor pencerahan kimia, penganalisa, monitor dan peralatan lainnya.
Komputer
Komputasi awan, data besar, server, kartu daya komputasi AI, buku catatan, komputer tablet, penyimpanan jaringan, dan peralatan lainnya.
Kontrol industri
Kecerdasan buatan, robot, visi mesin, peralatan manufaktur cerdas, pemantauan lingkungan, jaringan pintar, jaringan distribusi daya, peralatan energi bersih, mesin teknik, mesin pertanian, peralatan perlindungan kebakaran dan peralatan otomatisasi industri lainnya.
Semikonduktor
Sirkuit Terpadu, Elektronik Konsumen, Sistem Komunikasi, Pembangkit Listrik Fotovoltaik, Pencahayaan, Tinggi - Konversi Daya Daya dan Chip lainnya.
Kendaraan Energi Baru
Sistem mengemudi yang cerdas, sensor ADAS, unit komputasi kinerja {0} {0} {tinggi, unit kontrol motor, inverter, paket baterai, gateway komunikasi digital, konverter daya, milimeter - radar gelombang, 360 - derajat kamera panoramic, sensor, sensor, {{{{3} {{3} {{3} {{3 {.
Multimedia
Peralatan keamanan dan pemantauan, perangkat yang dapat dikenakan, pengajaran interaktif semua - di - yang, sistem konferensi pintar, TV LCD, tampilan, ponsel pintar, kamera digital, speaker Bluetooth, proyektor, GPS, VR, logistik pintar, dll.
Transit kereta api
Kendaraan transit kereta api dan berbagai peralatan elektromekanis, sistem operasi otonom transit kereta api, sistem perintah pengiriman kereta api, peralatan pengujian, sistem pemantauan peralatan, sistem penggerak traksi, sistem pengereman, dll.
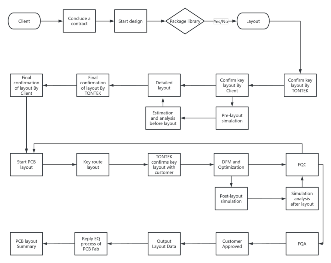
Proses desain
Pelanggan diharuskan menyediakan: skema, netlist, diagram struktur, data perangkat untuk perpustakaan yang baru dibuat, persyaratan desain, dll.
- Tata Letak dan Routing Tata Letak Elektronik Tongtai: Ulasan ini akan dilakukan sesuai dengan spesifikasi desain elektronik Tongtai, pedoman desain, persyaratan desain pelanggan, dan daftar periksa yang relevan.
- Konfirmasi tata letak pelanggan: Tongtai Electronics akan menyediakan tata letak dan struktur file untuk ditinjau oleh pelanggan. Pelanggan akan mengkonfirmasi rasionalitas tata letak, skema stackup, skema impedansi, struktur, dan pengemasan, dan mengkonfirmasi parameter perutean.
- Desain Output Data: File Sumber PCB, File Gerber, File Assembly, File Stensil, File Struktur, dll.

Solusi
|
Prosesor |
Hisilicon: Seri HI31/HI35/HI37 |
|
Rockchip: Seri RK33/32/31/30/35/18 |
|
|
Loongson: Loongson 1/Loongson 2/Loongson 3 Series |
|
|
Sunway: 3232/3231/1621/1631/421 |
|
|
Feitian: Seri FT-2500/ft-2000/ft-1500 |
|
|
Cambricon: C10 |
|
|
AMD: FP3/FP5 |
|
|
Intel: Purley Ivy Bridge dan Sandy Bridge Series Whitley Eagle Stream Shark Bay Mobile Platform Grantley Lake Coffeelake - h Ice Lake Comet Lake Tiger Lake E810 Cooper Lake |
|
|
Marvell: PXA920/920H Series/3xx/27x Seri Xelerated Armada1000/1500 98 CX8129/8297 |
|
|
Mobile Qualcomm / SPRD / MTK: MSM 86 xx / 82xx / 76xx SC9610 / 8810 /6820 MT6573 / 6575 /6577 /6589 |
|
|
Freescale PowerPC Series: MPC8541 / 8548 /8555 / 8641 P2020 |
|
|
Ti: am35x / 38x / 335x / 437x / 5k2ex / p3505 omap 4430 66 ak2ex / ak2hx c667x |
|
|
ADI: ADSP-21XXX ADUCM70XX/71XX |
|
|
FPGA/CPLD |
Xilinx: Spartan - 6 Spartan -7 FPGA Artix-7 Kintex-7 Virtex-7 Virtex5 Zynq-7 Virtex-Ultrascale XCVU7P/XCVU9P/XCVU11P/XCVU13P/XCVU15P/XCVU11P/XCVU13P/XCVU15P/XCVU111 |
|
Intel/Altera: Stratix Series (S10) Arria Series (A10) Cyclone Series Max Series 1SG280 NF43 |
|
|
Cavium: CN9XXX CN8XXX CN7XXX CN6XXX NITROX III NITROX PX CN50XX |
|
|
Kisi: Seri Machx03 Seri Machx02 Seri LatticeECP3 Seri ICE40 Series |
|
| Modul dan chip daya |
Ti: tps62xxx/65xxx tps75xxx/82xxx tps54xxx/40xxx lm51xxx/50xxx pth0xxx bq25xxx/24xxxx |
|
Renesas: ISL91302B ISL91301A ISL91301B ISL99140 ISL99227 |
|
|
MPS: MPM26XX/35XX MPM36XX/38XX MPM54XX MEZD41XXX |
|
|
Intel: EM2140P01QI |
|
|
Linear: LTM46XX/80XX |
|
|
Maxim: max 8698/8903a |
|
| Chip antarmuka konversi |
Broadcom: BCM56334/56331/56960/56980/56990 BCM84793/8129/88370/88470 …… NLA122048 |
|
ADI: AD5767/4001/9776/9779 AD9788/8370/8012 ADE9000 ADAQ7980/7988 |
|
|
TI: ADS8860/8861/54J60 ADC32RF45/3244/8775 ADC39J84/80004 DAC5681DAC3282 |
|
|
Marvell: 88e6083/1111/8070/8059 88 de2750 |
|
|
PMC: PM5440/5990/80XX |
|
|
Clariphy: CL20010 |
|
| Chip memori |
Samsung: DDR2 DDR3 DDR4 DDR5 GDDR5/GDDR5X/GDDR6 |
|
Hynix: DDR2 DDR3 DDR4 DDR5 GDDR5/GDDR5X/GDDR6 HBM/HBM2/HBM2E |
|
|
Elpida: DDR2 DDR3 |
|
|
Mircon: DDR2 DDR3 DDR4 DDR5 GDDR5/GDDR5X/GDDR6 |
|
|
Cypress: CY7C1510 CY7C1565 CY7C25XX |
